西华大学食品与生物工程学院李玲、何宇新教授团队在《Food Research International》上发表题为“Natural polyphenols in the treatment of IBD: pathological intervention activities and delivery system constructions”的综述性论文。西华大学食品与生物工程学院研究生张宜为论文的第一作者,西华大学食品与生物工程学院李玲教授及何宇新教授同为本文的通讯作者。

论文摘要
炎症性肠病(IBD)的发病机制涉及遗传、环境、肠道菌群失调与免疫紊乱的相互作用,目前高效治疗策略仍较为有限。天然多酚是一类源自植物的生物活性化合物,凭借其强大的抗炎、抗氧化及免疫调节特性,在 IBD 治疗中展现出巨大潜力。本综述从四个核心机制总结了多酚在 IBD 治疗中的作用,包括促进黏膜愈合、实现抗氧化与铁螯合、调节肠道菌群及调控肠道免疫。此外,我们系统综述了各类基于多酚的治疗性药物递送系统在 IBD 治疗中的显著潜力,涵盖人工小分子药物、天然来源化合物、生物活性蛋白、核酸类治疗剂以及细胞成分与活细胞等多种递送对象。同时,结合临床应用需求,探讨了该领域面临的局限性与未来展望。本综述聚焦多酚的药学特性及 IBD 治疗中递送系统的功能设计,为开发创新性治疗方案提供理论依据。

研究背景
炎症性肠病(IBD)是一类以肠道慢性炎症为主要特征的胃肠道疾病,主要包括克罗恩病(CD)和溃疡性结肠炎(UC),其发病与肠道屏障损伤、肠道菌群失衡、免疫过度激活及环境因素密切相关,患者常表现为持续腹泻、腹痛、组织损伤等症状,严重影响生活质量。全球 IBD 发病率持续上升,预计 2030 年中国患者人数将接近 120 万,已成为重要的公共卫生挑战。目前临床常用治疗药物如 5 - 氨基水杨酸、糖皮质激素、免疫抑制剂等,长期使用易引发肝毒性、免疫功能受损、耐药性等问题,亟需开发安全高效的新型治疗策略。天然多酚广泛存在于植物中,具有结构多样性和多靶点药理活性,不仅能通过清除活性氧、修复肠道屏障、调节菌群平衡及免疫稳态发挥抗炎作用,其分子结构中的酚羟基还可通过氢键、疏水作用等与生物分子相互作用,兼具治疗剂与递送系统功能材料的双重潜力。然而,多酚自身存在生物利用度低、化学稳定性差、易被氧化降解等局限,限制了其临床应用。基于此,深入解析多酚干预 IBD 的分子机制,构建高效靶向递送系统以提升其生物利用度与治疗效果,已成为 IBD 治疗领域的研究热点,对推动天然多酚类疗法的临床转化具有重要意义。

图文欣赏

Figure 1 多酚的抗氧化机制(图示多酚体外抗氧化原理:清除自由基的化学过程)

Figure 2 用于IBD治疗的多酚 - 人工小分子药物递送系统
(A)Qu-SS-Gcc LNPs 纳米平台用于溃疡性结肠炎(UC)的靶向响应性药物递送机制示意图(Chen et al., 2020);(B)SSZ-CuTA 的合成及其体内治疗 IBD 的作用示意图(Yan et al., 2024)

Figure 3 用于 IBD 治疗的多酚 - 天然小分子药物递送系统
(A)通过高能乳化法制备姜黄素 / 大黄素纳米乳(CUR/EMO NE),并经物理交联构建海藻酸钠(Alg)水凝胶包覆制剂(CUR/EMO NE@SA)的示意图,及其通过协同抗炎和促进肠黏膜修复治疗 IBD 的作用机制(Lei et al., 2023);(B)Kae/CMCHD@RNs 的结肠靶向特性及体内抗 UC 治疗示意图(Tang et al., 2025);(C)活性氧(ROS)响应型纳米载体改善小鼠结肠炎的示意图(Yan, Regenstein, et al., 2023);(D)TB 和 HTB 在体内的黏附效果(Chen, Hao, et al., 2022);(E)小檗碱(BBR)与橙皮素(HST)通过自组装形成无载体、多功能球形纳米颗粒(BBR-HST NPs)的示意图(Gao et al., 2023)

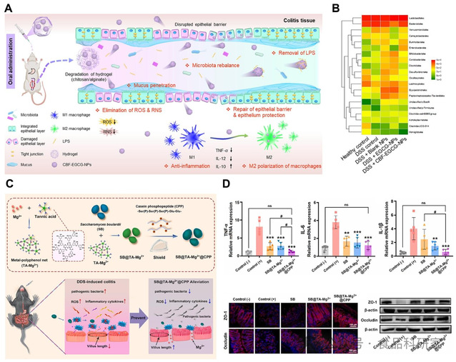
Figure 4 用于 IBD 治疗的多酚 - 生物活性蛋白递送系统
(A)口服抗菌肽 - EGCG 纳米药物协同治疗 UC 的示意图(Liu, Chen, et al., 2022);(B)CBF-EGCG-NPs 调控肠道菌群的效果(Liu, Cao, et al., 2022);(C)SB@TA-Mg²⁺@CPP 的制备及其预防 UC 的多功能机制示意图(Qian et al., 2025);(D)摄入 SB@TA-Mg²⁺@CPP 对肠道屏障改善的作用(Qian et al., 2025)

Figure 5 用于 IBD 治疗的多酚 - 核酸药物递送系统
(A)绿色纳米颗粒(GNPs)的制备及其基因沉默机制示意图(Shen et al., 2018);(B)GNPs 在 DSS 诱导的肠道损伤模型中的治疗效果(Shen et al., 2018);(C)以多酚化合物为功能成分的 IL-10 mRNA 递送平台示意图(Chen, Hao, et al.,2022);(D)该递送平台在急性 UC 模型中的疗效评估(Chen, Hao, et al., 2022)

Figure 6 用于 IBD 治疗的多酚 - 细胞成分递送系统
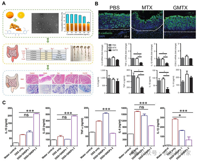
(A)柑橘来源的细胞外囊泡作为天然生物活性纳米载体,制备具有缓解结肠炎特性的姜黄素强化橙汁的示意图(Liu et al., 2024);(B)GMTX 在急性结肠炎中的疗效(Wang, Zhou, et al., 2014)(C)采用酶联免疫吸附法测定结肠组织中炎症介质的浓度(Zhang et al., 2016)

Figure 7 用于 IBD 治疗的多酚 - 细胞成分 / 活细胞介导的递送系统
(A)原花青素(PCs)口服递送系统的构建示意图:将原花青素与线粒体靶向三苯基膦(TPP)衍生物偶联,并包覆透明质酸(HA)外壳(Tie et al., 2022);(B)结肠炎小鼠结肠组织中氧化应激相关指标及炎症细胞因子的水平(Tie et al., 2022);(C)槲皮素(Qt)-CMOF@HAS 纳米立方体的调控机制示意图(Zhao, Chen, et al., 2025);(D)Qt-CMOF@HAS 纳米立方体的抗氧化应激和抗炎能力(Zhao, Chen, et al., 2025)

Figure 8 用于 IBD 治疗的多酚 - 活细胞介导的递送系统
(A)白藜芦醇(RSV)与 Li01 联合治疗对 DSS 诱导的结肠炎小鼠血清 5 - 羟色胺(5-HT)浓度的影响(Fei et al., 2022);(B)工程化生物制剂治疗 DSS 诱导的结肠炎的作用机制示意图(Chen, Qiao, et al., 2023);(C)“超级肠道微生物(SGM)” 靶向 ROS 的示意图(Yang et al., 2022)
研究结论
天然多酚凭借优异的抗氧化、抗炎及免疫调节生物活性,在 IBD 治疗研究中取得了显著进展,展现出双重应用潜力:既可以作为治疗药物缓解 IBD 的病理变化,也可作为构建递送系统的重要材料。本综述全面总结了多酚干预 IBD 进展的四大机制,包括促进伤口愈合、发挥抗氧化作用、调节肠道菌群及调控肠道免疫。此外,系统梳理了各类多酚介导的药物递送系统在 IBD 治疗中的显著潜力,这些系统能够递送多种治疗剂,涵盖人工小分子药物、天然来源化合物、生物活性蛋白、核酸类治疗剂以及细胞成分与活细胞,凸显了多酚基平台在应对 IBD 复杂病理生理机制中的广泛适用性。
尽管近年来研究取得了一定突破,但多酚介导的药物递送系统仍处于发展初期,目前基于实验室的技术尚未获得监管部门批准或实现临床转化。要弥合这一差距,此类系统需具备稳定性、生物相容性、可扩展性和成本效益。然而,多重障碍阻碍了其向临床应用的推进。在 IBD 治疗领域,多酚基递送系统作为一种新兴的 “治疗 - 递送一体化” 策略,展现出独特的发展潜力与挑战。与传统人工小分子药物及其他纳米递送系统(如白蛋白、蛋白质类载体等)相比,多酚基系统具有天然来源、良好降解性、低免疫原性等优势,其组装过程绿色温和,且多酚自身兼具抗氧化与抗炎活性。但该类系统化学组成复杂、理化性质差异较大,高剂量使用可能因细胞毒性、非特异性结合或广谱抗菌性干扰肠道微生态;同时,天然产物的批次差异、标准化难度大,以及复杂递送系统的工艺放大与质量控制问题,为其产业化与临床转化带来了显著障碍。例如,该类系统的合成常依赖结构复杂的聚合物,在精准表征、一致性生产、质量保证及规模化定制设计方面存在诸多困难;此外,许多制剂旨在同时递送多种治疗剂,这也增加了在生物体系中评估各成分单独疗效与毒性的复杂性。在递送效率与靶向能力方面,多酚系统可实现 pH、ROS、酶响应型释放及主动靶向,还能与负载药物产生协同作用,但靶向效率易受病理微环境波动影响,且构建过程相对复杂;相比之下,传统疗法缺乏靶向性,全身副作用明显;其他纳米系统可通过增强渗透滞留效应(EPR)提高药物稳定性并实现被动靶向,但载体本身无药理活性,主动靶向依赖外源性配体。安全性方面,多酚系统整体安全性较高,但其一剂量依赖性双重效应及与肠道菌群的长期相互作用仍需进一步阐明;传统疗法的安全性数据充分,但全身副作用突出;其他纳米系统可能因载体引入新的毒性风险。成本与生产工艺方面,多酚原料来源多样、成本较低,但标准化与规模化生产难度大;传统化学药物生产成熟,但部分生物制剂价格昂贵;其他纳米系统易于产业化,但成本较高。临床适用性方面,多酚系统适合作为预防与辅助治疗的膳食补充剂,在调控菌群 - 免疫 - 屏障轴方面具有显著优势,但其中多成分、多靶点的特性与传统药物评价框架不符,临床转化证据链不完整,监管路径尚不明确;在体内药代动力学(吸收、分布、代谢、排泄)及潜在安全性等关键方面,相关研究仍较为匮乏。因此,为确保多酚基药物递送系统的安全性与有效性,需深入阐明其作用机制,包括所调控的特定分子靶点、涉及的信号通路及其与关键生物学过程的相互作用。深入理解这些机制不仅能明确多酚在 IBD 等疾病中的治疗基础,还能为靶向治疗的合理设计提供有价值的参考,促进临床转化。鉴于患者个体差异(如疾病进展不同),多酚基平台的开发需精心设计以适应个性化治疗需求。未来,需深入评估该类系统的生物安全性,重点关注潜在的长期神经毒性、免疫激活及全身炎症反应;深入探究含多酚材料与血液、免疫系统及健康组织中蛋白质和细胞的相互作用;此外,应优先开展基于合适动物模型的体内生物安全性评估。目前,关于含多酚系统的研究主要局限于体外实验或早期动物试验,且该类多酚基纳米载体的关键临床安全性参数(如致癌性、遗传毒性、致突变性、生殖毒性和致畸性风险)仍未得到充分探索。此类全面评估对于确保这些先进治疗性纳米载体的生物相容性与临床适用性至关重要。随着科学技术障碍的逐步克服,预计在可预见的未来,多酚基系统将成为 IBD 治疗的潜在临床策略,最终推动人类健康事业的发展。
本文转自微信公众号:食品科研家 推文链接:https://mp.weixin.qq.com/s/snS5J5OfWRfPzc0DuEfNyg
论文原文链接:https://doi.org/10.1016/j.foodres.2026.118760
地址:中国·四川·成都·西华大学·第五教学楼D区
邮编:610039
电话:028-87720552
传真:028-87720552
官方微信